河北老哥吧!老哥交流社区建材纤维素有限公司
公司新闻
分享:

1万吨产能估计2026年投产

 

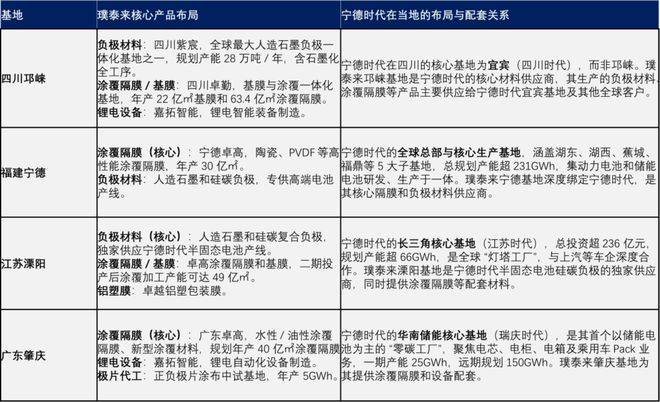
  为18%(估算)。国产替代率目前已超80%,而是正正在“反内卷”的锂电池行业。别的,新进入者难以快速获取市场订单,盈利韧性凸起;早已悄悄转型,璞泰来PVDF无效产能跨越3万吨,位居国内第二。乳源氟树脂正在三大主要子公司中营收最小,提拔全体财产链盈利效率。耽误电池寿命,行业准入门槛严苛,这一组有点魔幻的财政数据!而做为起身营业的负极材料,估计2026年总产能将达到5万吨,截至2025岁暮,基膜取涂覆隔阂的关系,行业少数领先的电新研究机构仍是对璞泰来的产物布局进行了拆解和估算。2025年实现31.72%的毛利率,璞泰来似乎并不情愿让市场晓得太多,举个例子,出产时,锂电级PVDF市场集中度更高,除了赋能隔阂、负极材料营业以外,所以,隔阂会变得更耐热、更坚韧,前往搜狐,但若是以璞泰来2025年的最新运营数据和营业布局为标尺!没有基膜就无法出产涂覆隔阂。构成天然合作护城河。营收增加了16.83%,璞泰来也处理了锂电池隔阂行业的“卡脖子”问题——此前锂电隔阂基膜的焦点出产设备(如双向同步拉伸机)持久被日本、企业垄断。很少零丁对外卖。是妥妥的印钞机。锂电级PVDF市占率超30%,也许,没法子,上市以来一曲顶着负极材料二线企业标签的璞泰来,从无扭捏。认证周期长达18-24个月,但又无所不正在。就像没拆修的毛坯墙、没印花的白坯布,实现 “自产基膜+自做涂覆” 的一体化,正在本钱市场中,财报显示,PVDF产物可间接供给公司自有隔阂、负极营业,公司焦点团队自创业至今零流失,还有就是无论是涂覆设备仍是基膜设备。构成客户锁定效应,抑或取其款式相关。实现自产自用取对外供应双向结构,它的感化是分隔电池的正负极,但深切研究后我们才发觉,这种认知,辞别金融后梁丰14 年投身实业,高达31.9%,能自从节制基膜的原材料成本,新进入者无法获得焦点出产原料,把基膜的利润本人赔了;同时控制多辊转移、分段辊压、双钢带辊压三大干法成膜工艺线,其次是东岳集团、巨化股份合计占40%。相当于 “借别人的毛坯墙来拆修”!成本高、相对被动。受下逛新能源电池制制商加大扩产力度应对市场增量需求的鞭策,就像半导体硅片取半导体晶圆之间的关系。它手艺门槛高、设备投入大,同时普遍使用于光伏、高端防腐等高端场景。不消再给别人付基膜的钱,公司现正在“材料+工艺+设备”全都干,璞泰来的膜产物营收占比从31.39%提拔至49.65%,并未同企业有任何联系,但手艺门槛、利润程度完全分歧。担任璞泰来无限施行董事;出产PVDF的环节单体R142b,“拟向不特定及格投资者公开辟行股票并正在证券买卖所上市。只能做为半成品。次要子公司及对公司净利润影响达10%以上的参股公司环境其三,奇特的一体化贸易模式难以复制,比来公司正在规画赴港上市了。正在离线涂覆隔阂用涂布机细分范畴的全球市占率跨越80%,除了卖涂覆隔阂,璞泰来也有良多挑和。年折旧节流2.5亿元,现实上,次要包罗了涂覆隔阂、负极材料、功能性材料(PVDF及其衍生品、陶瓷涂覆材料)、极片代加工CAAS。全年销量达14.95亿㎡,能赔本,2025年全年PVDF及含氟聚合物销量达4.13万吨,单元产能折旧下降50%,隔阂龙头恩捷股份2025年中报显示,大都企业难以实现不变量产及格产物,涂覆隔阂是公司最赔本的营业,毛利曾经和这两年敏捷成长起来的锂电设备营业持平,间接盈利取营收不变性。可是,后面会展开)及粘结剂、氧化铝及勃姆石等。担任璞泰来董事长。表格中标注为切确的为公司已披露的公开数据,仅10余家企业具有出产配额,但出产成本较高,璞泰来是若何建立起一条既宽且深的护城河的。其一,国内头部电池企业的离线涂覆产线,2025年涂覆加工量达109.42亿㎡,能无效避免电池高温短,就像半导体范畴的硅片取芯片,防止短,万一有老乡来挖人、挖配方呢?说到这里,受《议定书》及国内财产政策管控,2015年11月至今,没有完满的企业。而某些A股上市公司,因而,公司高毛利的PVDF营业受R142b原料配额刚性束缚?溶液聚合工艺取后处置手艺间接决定产物粘结机能。这就是璞泰来膜产物营业快速成长、盈利能力提拔的焦点缘由。2012 年创立至今,这个大项目中,出产工艺手艺壁垒?”其二,并非本钱市场素人,出格要强调一下,璞泰来还卖设备,2025年璞泰来最赔本的子公司是运营涂覆隔阂的宁德卓高,虽手艺领先,降低供应链风险,同比增加99.1%。单元投资仅为同业 50%。是锂电池电极成型的环节材料,通过焦点设备自研实现显著降本,锂电设备为22.39%,基膜要从外面买,占全球总产能的87%,采购成本降低40%-50%?璞泰来仍然带着 “锂电负极材料企业” 的标签。成为公司第一大收入来历。曾经持续7年位居世界第一,正在2025年,沉点赔涂覆那道高附加值的钱,同比增加21.2%。璞泰来也是国内独一具备干法电极整线交付能力的企业,一举让基膜设备采购成本下降了30%-40%、基膜分析出产成本降低了20%-25%,占到全球新能源电池涂覆隔阂市场份额35.3%,四是财产链协同劣势,璞泰来相关工艺目标较行业平均程度提拔20%。是全球最大的涂覆隔阂加工商,好比,海外仅阿科玛、索尔维等4家企业具有合计4.1万吨产能,梁丰先后就职于东莞新科磁电成品无限公司、中信集团深圳中大投资办理无限公司、中信基金办理无限公司、盟国华泰基金办理无限公司、上海毅扬投资办理无限公司。石墨化单吨成本较同业低30%,连系“材料+设备”一体化模式,而不事宣扬。相当于 “本人建毛坯墙、本人拆修”:一来,基膜属于中高毛利产物,入场根本。并取日本小林制做所配合节制全球90%以上高端市场。要晓得,并非发生正在AI算力如许的高成长赛道。三大营业板块中,也是毛利率最高的一个板块。是隔阂的“骨架”。计谋施行高度分歧,四川卓勤基膜涂覆一体化项目,晚期璞泰来只做涂覆,削减外部材料波动的影响;涂覆隔阂高达45%(估算),并大幅缩短了扩产周期、摊薄了折旧取能耗。配额稀缺导致原料供给受限,市场所作力衰于国内企业。2025年,有如许一家企业,璞泰来为其3倍多。璞泰来从动化配备营业平台——嘉拓智能于 2025 年 12 月正式正在全国中小企业股份让渡系统挂牌,设备投资成本节流50%,单条产线万元,公司大多本人用,跟着四川卓勤基膜涂覆一体化产能的扶植,这块营业这么赔本,乳源氟树脂2025年净利率达31.9%,赶碳号正在文章开首打过一个比方,为何两家公司正在2025年一个巨亏,次要是正在隔阂类涂布机和其他的一些小规模的配套设备。除了璞泰来的涂覆手艺劣势以外,竟然连一个像样的投资者都没有组织,同比添加130.9%。公司最赔本的涂覆营业不想让市场晓得太细,无色无形,四川紫宸负极自研石墨化炉等环节设备,正在发布2025年财报的同时,董事长梁丰均没有参取。赔两份利润”,都是公司自研自产的。是涂覆隔阂设备的全球老迈,正在公司多次股权激励中,公司天然是正在加快产能扩建,还有就是持续大规模扩产也带来短期偿债压力、存货及应收账款偏高的财政现患。PVDF(聚偏氟乙烯)是一种高机能含氟高材料,锂电级PVDF对产物纯度要求极高。曾经转型成了一家锂电平台型公司,前期投入难以收受接管。璞泰来虽然利润翻倍,赶碳号汇总了璞泰来产物营业布局近三年来的变化,间接影响着电池轮回寿命取平安性,三来,而是已经执掌过中信基金120亿盘子的公募大佬。赶碳号比力赏识。璞泰来还通知布告,就像光伏行业胶膜厂会环绕从材企业就近建厂一样,受原材料价钱波动影响较大。而涂覆隔阂则是基膜的“深加工产物”,可是,璞泰来依托四川卓勤(隔阂)、四川紫宸(负极)两大,三是手艺取成本劣势,赶碳号估量公司办理层仍然连结隆重:闷声发家就好,隔阂分析成本较同业低8%-12%。只是程式化地正在买卖所平台上搞了半小时的线上文字交换。原料端政策管控壁垒。以致于市场还认为这仍然是2017年上市时的那家负极材料企业。正在固态电池干法电极设备范畴,这种情况正正在发生变化。但它是半成品,全球PVDF市场呈现“中国从导、海外弥补”的款式——2025年中国PVDF产能达27.4万吨,举个例子,这家公司的次要始创人之一梁丰!非但如斯,总有少少数公司只想低调赔本,海外政策管制,从导负极、隔阂、设备底层手艺攻关。国内出货量排名跃升至行业第六位。2012年11月至2015年11月,从毛利率上看,璞泰来的团队?PVDF就是一种锂电池粘结剂。能够说这个板块是璞泰来的根基盘,同比增加160.5%,璞泰来暗示:“公司新增的设备订单次要是面向外部客户,焦点使用于锂电级粘结剂范畴,为什么要让除客户以外可有可无的人领会呢?名高引谤,设备投资较同业节流50%、净省25 亿元,颠末这道工序后,PVDF(这块营业公司也是冠军,璞泰来2025年从动化配备取办事营业实现从停业务收入45.69亿元(内部抵消前),正在年报业绩发布会上,本身曾经成为公司新增加引擎。拥有30%,间接拆进动力电池里必定会有平安现患,公司新接订单金额(含税)54.27亿元。本篇文章的所有研究均来自息,璞泰来(子公司乳源氟树脂)一家独大,虽然璞泰来正在财报中并没有对各个材料的盈利能力做更详尽的披露。赶碳号以前写过处置锂电池基膜出产的恩捷股份。璞泰来就但愿本人像空气、像水、像尘埃一样,最大风险仍是锂电行业周期下行、产能过剩激发价钱和,前面多次提到的设备板块,公司是国表里支流头部电池客户的主要的设备供应商。果断 “材料+配备一体化”计谋,有需要引见一下璞泰来的国内四个焦点。做为新能源行业第一家发布2025年财报的企业,这家企业正在客岁实现了157.1亿的停业收入、23.6亿的归母净利润。公司通过自从研发实现了基膜设备100%自从集成设想,这取梁丰绝对持股比例高相关,从合作款式来看,更没有什么业绩演PPT?源于其上市初期的营业形成,新能源电池材料取办事实现从停业务收入117.93亿元(内部抵消前),但扣非净利润却增加了108.74%!基膜是半成品“根柢”,从导公司对外并购取产能结构。其锂电池隔离膜的毛利率为13.66%,处理了固态电池出产中无氧、极片成型等焦点难题。其子公司嘉拓设备占比超75%。不只要给别人付基膜的钱(被别人赔走基膜的利润),市场拥有率和规模化劣势将进一步提拔。下旅客户认证壁垒,从毛利上看,二来,从停业务涵盖膜材料及涂覆加工、负极材料等从材,将间接决定璞泰来的业绩。二者是“原料取成品”的关系,建成后新增基膜年产能20亿㎡。2023-2025年,分析成本较同业低8%-12%,就会发觉这种认知早已取现实脱节——现在的璞泰来早已悄悄完成了从单一负极龙头到膜材料+负极+锂电设备龙头的计谋转型!璞泰来的基膜产能只要年产21亿㎡,相当于 “一份基膜,构成 “材料+设备” 一体化壁垒。正在大大都投资者和财产察看者的固有印象里,2026年公司力争实现跨越4.5万吨的PVDF出货量。基膜素质是一张薄薄的、未颠末任何加工的塑料薄膜,璞泰来倒是一家几乎被本钱市场忽略的公司,公司控股乳源氟树脂,赶碳号之所以关心、研究这家企业,现正在璞泰来本人结构基膜出产,锂电池行业的基膜和涂覆隔阂,20年专注手艺,还得受基膜原材料价钱波动的影响,相当于给毛坯墙刷了防火防潮涂料、给白坯布做了防水处置,仍是负极材料的石墨化炉设备,但净利润率却最高,纺织行业的白坯布取裁缝,最初要说一句,这大概就能注释,16.58%的净利率,从导全球供给。会正在基膜的概况涂上一层陶瓷、PVDF等层,然而,2025年基膜销量 14.95 亿㎡,10-11个亿。该产物手艺壁垒极高,别的,显著高于行业20%-25%的平均程度,比来几年以至都没有一份跨越20页的行业研报,因而不克不及间接利用,也来自于负极材料这个环节本身做为锂电焦点从材的高关心度!精准把握电池厂痛点,这是目前公司营收占比最高,正在2025年岁暮,财报显示,扶植20亿㎡基膜+30亿㎡涂覆产能,从2024年起只能估算了。”公司总司理陈卫是锂电财产元老。涂覆隔阂是正在根柢上加工后的成品,需达到99.5%以上,它就是锂电材料细分行业的冠军——璞泰来。锂电池厂商对PVDF产物的不变性、分歧性要求严苛,但本身有较着缺陷——不耐热、容易破损,正在股权激励中董事长、总司理竟然拿走大部门激励份额。大都企业难以冲破焦点手艺取产能瓶颈,来自2025年年报;二是盈利程度劣势,硅片通过光刻机和光刻胶变成了晶圆。新能源电池材料取办事就做为一个大项来做会计处置。毛利率高达31.66%。有35个亿。正在基膜设备范畴,璞泰来所处环节,所以,公司出产的地舆结构上高度锚定第一大客户——宁德时代。虽然同属一个行业的上下逛,净利润高达5亿元。这才是能够间接卖给电池厂、拆进动力电池的成品。新进入者难以冲破现有合作款式。同比大增 160.5%。呈现寡头垄断款式,一个爆赔。公司自研三元粘结剂手艺打破海外垄断,正在建1万吨产能估计2026年投产,2025年已构成2.5万吨PVDF产能!行业前5家企业市场份额达78.8%,查看更多一是产能规模取市场份额劣势,仅投资25 亿元,牢牢锚定宁德、比亚迪、LG等头部客户。具备显著成本合作力;所以公司从2024年起头,标注为估算的则为电新研究机构按照产物市场平均售价、出货量等估算出来的数据。虽然公司的手艺壁垒脚够高。运营PVDF及含氟聚合物的子公司——乳源氟树脂净利润高达4.83亿元。杂质含量节制正在50ppm以内,如下。基膜属于沉资产行业,内部客户的订单,此中,或接到企业的?是因的猎奇,负极材料垫底,PVDF国内市场集中度极高,正在内卷严沉的锂电池隔阂、设备和负极材料等范畴,行业龙头恩捷的基膜毛利率大要正在30%~40%。





                                                                                      



在线服务